Documentation Index
Fetch the complete documentation index at: https://agent-docs.nineteen58.co.za/llms.txt
Use this file to discover all available pages before exploring further.
Overview
The Reasoning Builder is a powerful visual tool that allows you to create sophisticated conversation flows for your AI agents. By combining objectives and conditions, you can guide your agent’s responses and decision-making process based on user inputs and context.Key Concepts
Objectives
Objectives are specific goals or instructions that tell your agent what to do at each stage of the conversation. An objective includes:- Label: The name of the node in the chat graph
- Model: The AI model to use for this objective
- Instructions: The specific prompt or instructions for the AI to follow
- Suggested Replies: Optional predefined responses that can be shown to users as buttons
Conditions
Conditions are decision points that determine the flow of conversation. They help your agent choose the next appropriate objective based on:- User input
- Conversation context
- Contact information
- Previous interactions
Building Your First Flow
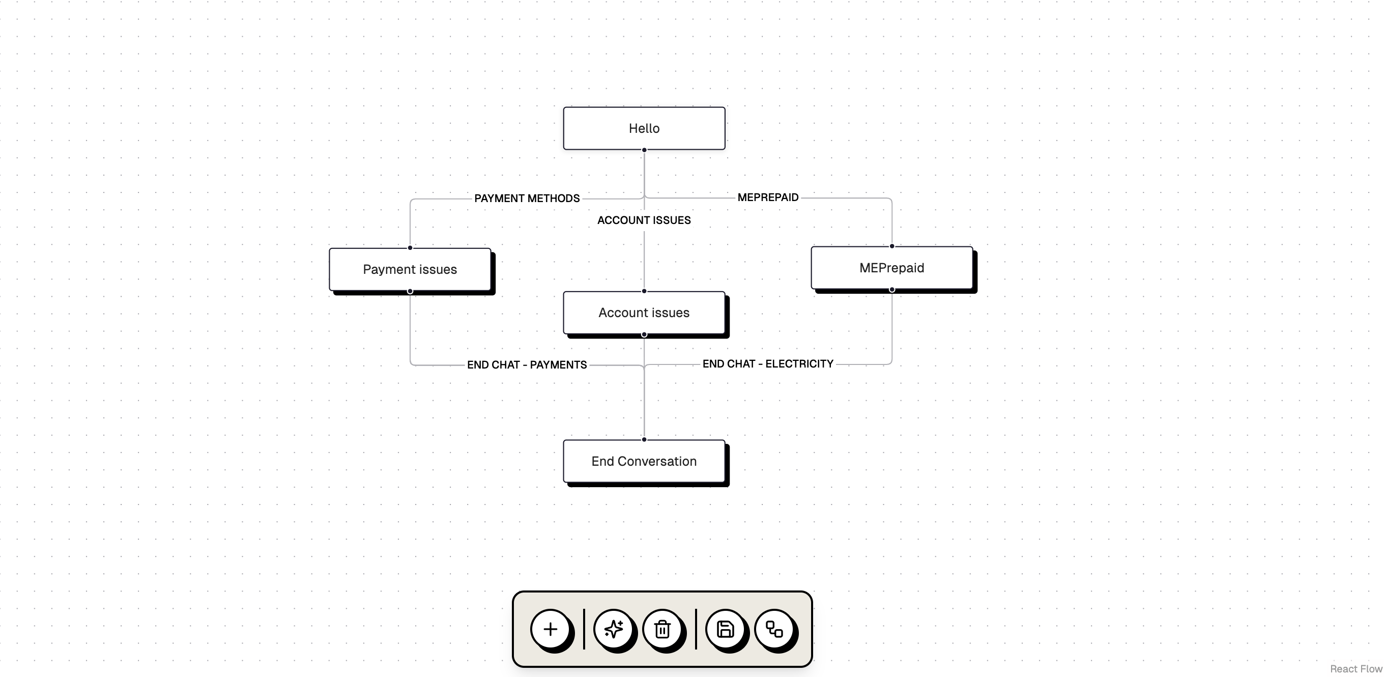
Let’s create a simple customer service flow:-
Start with a Greeting
- Create an objective node labeled “Hello”
- Set instructions like “Greet the user and ask how you can help”
- Choose your preferred AI model
-
Add Decision Points
- Create conditions to branch the conversation
- Example conditions:
- “Payment Methods” - triggers when users ask about payments
- “Account Issues” - handles account-related queries
- “MEPrepaid” - manages prepaid utility questions
-
Connect the Nodes
- Use edges to connect objectives and conditions
- Label edges to help understand the flow
- Create multiple paths for different scenarios

Best Practices
Writing Effective Instructions
- Be specific and clear
- Include context about available actions
- Define the scope of responses
- Consider edge cases
Organizing Your Flow
- Keep it modular
- Group related objectives
- Use clear naming conventions
- Test different paths
Using Conditions Effectively
- Make conditions mutually exclusive when possible
- Use specific triggers
- Consider fallback paths
- Test edge cases
Advanced Features
Context Awareness
Your agent can maintain context throughout the conversation by:- Remembering previous interactions
- Accessing contact information
- Using conversation history
Dynamic Responses
Configure your agent to:- Suggest relevant replies
- Adapt to user preferences
- Handle multiple topics in one flow
- Escalate to human agents when needed
Testing Your Flow
Before deploying:- Use the Test button to simulate conversations
- Try different user inputs
- Verify all paths work as expected
- Check condition triggers
- Test fallback scenarios
Next Steps
- Learn about Models available for your agents
- Explore Channel Integration to deploy your agent
- Discover how to add Tools to enhance capabilities

